Technisch
Contact
Demo bekijken
UiTPAS API
document bekijken
UiTPAS-API-workflow-2
Downloaden
Markt analyse
document bekijken
Marktanalyse
Downloaden
Probleemanalyse
document bekijken
Probleemanalyse
Downloaden
Gebruikersanalyse
document bekijken
Gebruikersanalyse
Downloaden
Userstories
document bekijken
UserStories
Downloaden
Klassediagram
document bekijken
Klassediagram_Final
Downloaden
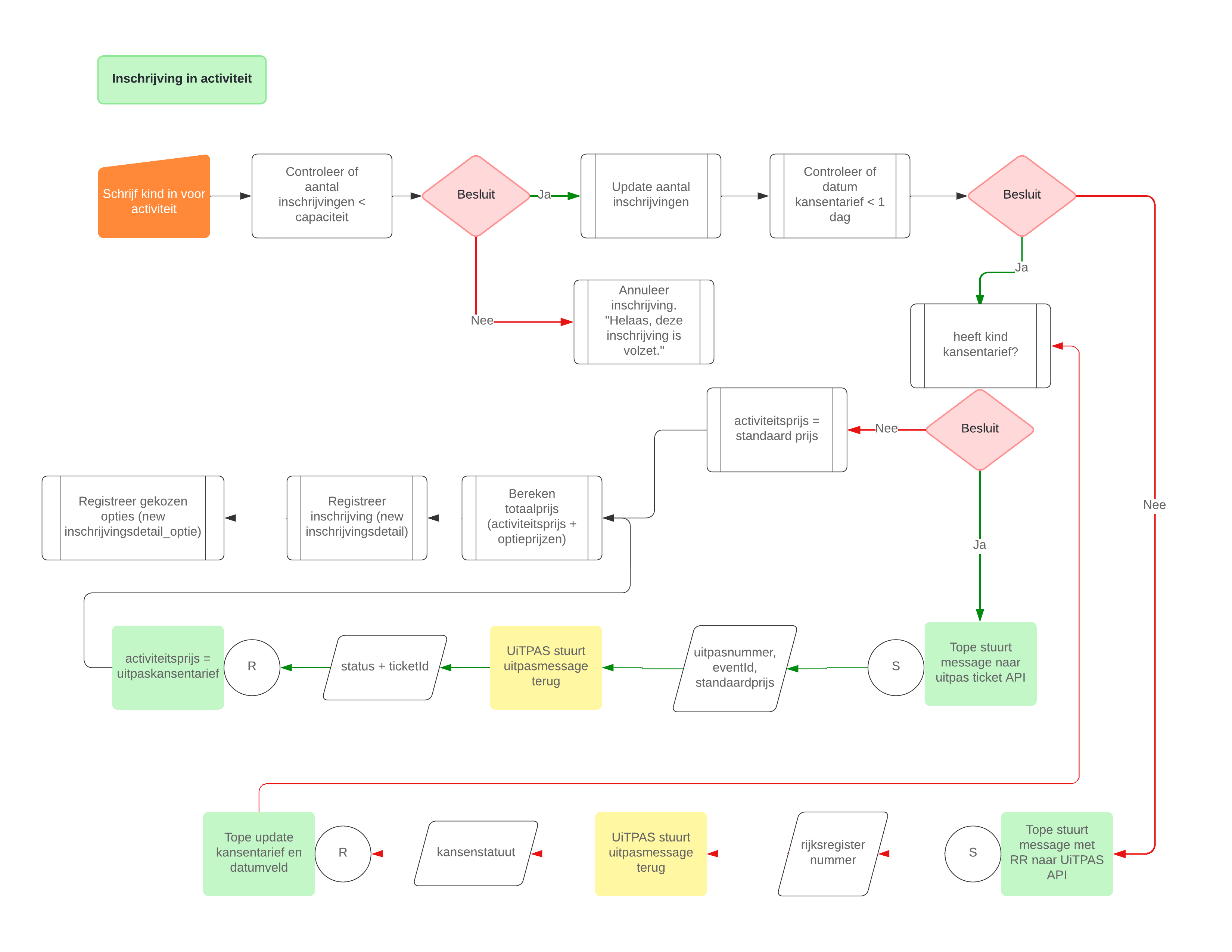
Flowcharts
document bekijken
flowchart_ouderInschrijven_final
Downloaden
flowchart_adminactiviteiten_final
Downloaden
flowchart_inschrijving_final
Downloaden